首页
通知公告
机构设置
人才办公室
人事科
劳资社保科
师资科
人事政策
上级政策
学校政策
师资队伍
人才招聘
博士后工作
招聘信息
流动站简介
工作动态
政策法规
博士后科研项目
进站、在站、出站
博士后相关表格
社会保险
服务指南
下载中心
首页
>>
通知公告
>> 正文
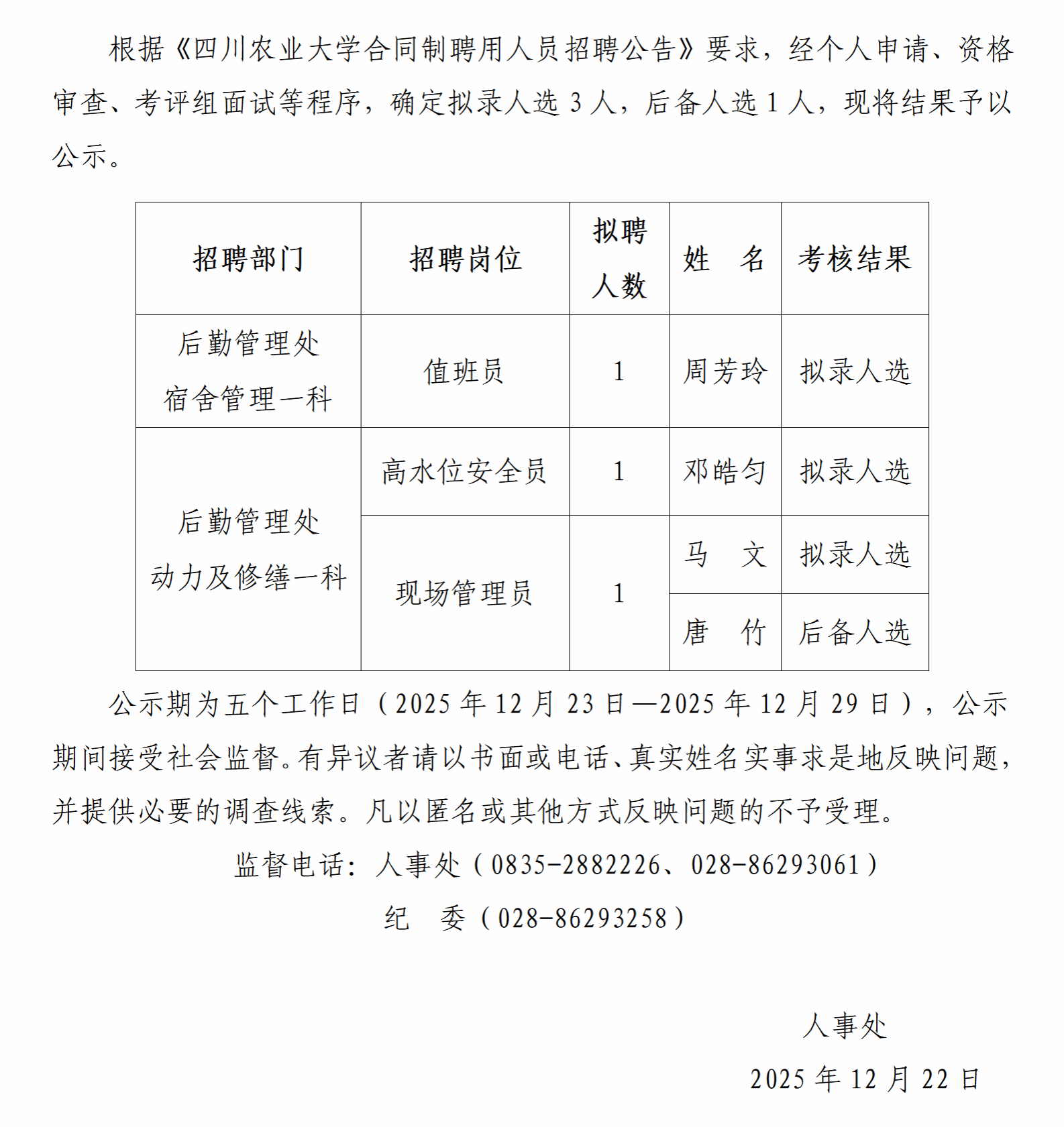
四川农业大学合同制聘用人员招聘结果公示
发布时间:2025-12-22 17:17:47 浏览次数:
下一篇:
关于开展合同制助理人员三级岗位等级晋升答辩评审的通知
(Top) 返回页面顶端